react基础Day03-生命周期&render props模式&高阶组件&原理揭秘

react基础Day03-生命周期&render props模式&高阶组件&原理揭秘
Ramsayi组件生命周期(★★★)
目标
- 说出组件生命周期对应的钩子函数
- 钩子函数调用的时机
概述
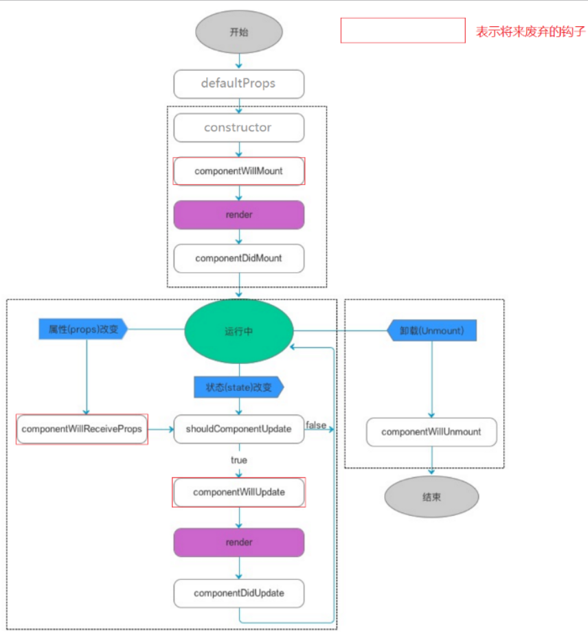
意义:组件的生命周期有助于理解组件的运行方式,完成更复杂的组件功能、分析组件错误原因等
组件的生命周期: 组件从被创建到挂载到页面中运行,再到组件不在时卸载的过程
生命周期的每个阶段总是伴随着一些方法调用,这些方法就是生命周期的钩子函数
构造函数的作用:为开发人员在不同阶段操作组件提供了实际
生命周期阶段
创建时(挂载阶段)
- 执行时机:组件创建时(页面加载时)
- 执行顺序
更新时
执行时机:setState()、 forceUpdate()、 组件接收到新的props
说明:以上三者任意一种变化,组件就会重新渲染
执行顺序:
卸载时
执行时机:组件从页面中消失
作用:用来做清理操作
不常用的钩子函数
旧版的生命周期钩子函数
新版完整生命会走棋钩子函数
getDerivedStateFromProps()
- getDerivedStateFromProps会在调用 render 方法之前调用,并且在初始挂载及后续更新时都会被调用。它应返回一个对象来更新 state,如果返回 null 则不更新任何内容
- 不管原因是什么,都会在每次渲染前触发此方法
shouldComponentUpdate()
- 根据 shouldComponentUpdate()的返回值,判断 React 组件的输出是否受当前 state 或 props 更改的影响。默认行为是 state 每次发生变化组件都会重新渲染
- 当 props 或 state 发生变化时,shouldComponentUpdate()会在渲染执行之前被调用。返回值默认为 true
getSnapshotBeforeUpdate()
- getSnapshotBeforeUpdate()在最近一次渲染输出(提交到 DOM 节点)之前调用。它使得组件能在发生更改之前从 DOM 中捕获一些信息(例如,滚动位置)。此生命周期的任何返回值将作为参数传递给- componentDidUpdate()
- 此用法并不常见,但它可能出现在 UI 处理中,如需要以特殊方式处理滚动位置的聊天线程等
render-props 模式 (★★★)
目标
- 知道 render-props 模式有什么作用
- 能够说出 render-props 的使用步骤
React 组件复用概述
- 思考:如果两个组件中的部分功能相似或相同,该如何处理?
- 处理方式:复用相似的功能
- 复用什么?- state
- 操作 state 的方法
 
- 两种方式:- render props 模式
- 高阶组件(HOC)
 
- 注意: 这两种方式不是新的 API,而是利用 React 自身特点的编码技巧,演化而成的固定模式
思路分析
- 思路:将要复用的 state 和操作 state 的方法封装到一个组件中 
- 如何拿到该组件中复用的 state - 在使用组件时,添加一个值为函数的 prop,通过函数参数来获取 
 
- 如何渲染到任意的 UI - 使用该函数的返回值作为要渲染的 UI 内容 
 
使用步骤
- 创建 Mouse 组件,在组件中提供复用的逻辑代码
- 将要复用的状态作为 props.render(state)方法的参数,暴露到组件外部
- 使用 props.render() 的返回值作为要渲染的内容
示例 demo
| 1 | class Mouse extends React.Component { | 
children 代替 render 属性
- 注意:并不是该模式叫 render props 就必须使用名为 render 的 prop,实际上可以使用任意名称的 prop
- 把 prop 是一个函数并且告诉组件要渲染什么内容的技术叫做: render props 模式
- 推荐:使用 childre 代替 render 属性
优化代码
- 推荐给 render props 模式添加 props 校验
高阶组件 (★★★)
目标
- 知道高阶组件的作用
- 能够说出高阶的使用步骤
概述
- 目的:实现状态逻辑复用
- 采用 包装模式
- 手机:获取保护功能
- 手机壳:提供保护功能
- 高阶组件就相当于手机壳,通过包装组件,增强组件功能
思路分析
- 高阶组件(HOC、Higher-Order Component) 是一个函数,接收要包装的组件,返回增强后的组件
- 高阶组件内部创建了一个类组件,在这个类组件中提供复用的状态逻辑代码,通过 prop 将复用的状态传递给被包装组件WrappedComponent
使用步骤
- 创建一个函数,名称约定以 with 开头
- 指定函数参数,参数应该以大写字母开头
- 在函数内部创建一个类组件,提供复用的状态逻辑代码,并返回
- 在该组件中,渲染参数组件,同时将状态通过 prop 传递给参数组件
- 调用该高阶组件,传入要增强的组件,通过返回值拿到增强后的组件,并将其渲染到页面
包装函数
| 1 | // 定义一个函数,在函数内部创建一个相应类组件 | 
哪个组件需要加强,通过调用withMouse这个函数,然后把返回的值设置到父组件中即可
| 1 | function Position(props) { | 
设置displayName
- 使用高阶组件存在的问题:得到两个组件的名称相同
- 原因:默认情况下,React 使用组件名称作为displayName
- 解决方式:为高阶组件设置displayName,便于调试时区分不同的组件
- displayName的作用:用于设置调试信息(React Developer Tools信息)
- 设置方式:
传递 props
- 问题:如果没有传递 props,会导致 props 丢失问题
- 解决方式: 渲染WrappedComponent时,将 state 和 props 一起传递给组件
小结
- 组件通讯是构建 React 应用必不可少的一环
- props 的灵活性让组件更加强大
- 状态提升是 React 组件的常用模式
- 组件生命周期有助于理解组件的运行过程
- 钩子函数让开发者可以在特定的时机执行某些功能
- render props模式和高阶组件都可以实现组件状态逻辑的复用
- 组件极简模型: (state,props) => UI
React 原理
目标
- 能够知道setState()更新数据是异步的
- 能够知道 JSX 语法的转化过程
setState()说明 (★★★)
更新数据
- setState()更新数据是异步的
- 注意:使用该语法,后面的setState不要依赖前面setState的值
- 多次调用setState,只会触发一次 render
推荐语法
- 推荐:使用 setState((state,props) => {})语法
- 参数 state: 表示最新的 state
- 参数 props: 表示最新的 props
第二个参数
- 场景:在状态更新(页面完成重新渲染)后立即执行某个操作
- 语法:setState(update[,callback])
JSX 语法的转化过程 (★★★)
- JSX 仅仅是createElement()方法的语法糖(简化语法)
- JSX 语法被 @babel/preset-react 插件编译为createElement()方法
- React 元素: 是一个对象,用来描述你希望在屏幕上看到的内容
 评论
匿名评论隐私政策






























